首页
关于本委
本委简介
领导信息
历届领导
本委章程
机构介绍
联系我们
新闻资讯
仲裁公告
案件管理系统
党建工作
仲裁指南
仲裁规则
仲裁条款
受理范围
仲裁费用
仲裁流程
申请仲裁
与诉讼费对比
诉讼费用交纳办法
仲裁员
仲裁员名册
仲裁员守则
仲裁员申请表
仲裁员办案系统
仲裁鉴定
鉴定机构名册
委托鉴定办法
法律法规
申请保全与执行
仲裁优势
仲裁公告
当前位置:
首页
>
关于本委
>
仲裁公告
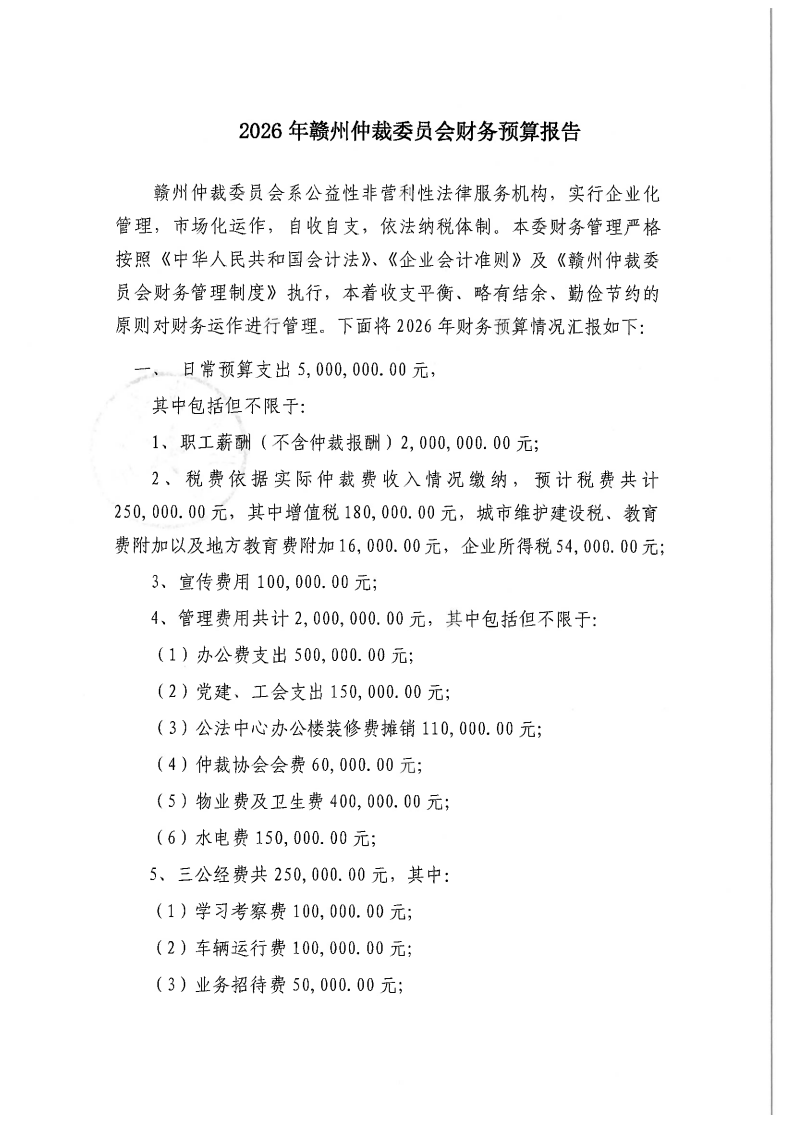
赣州仲裁委员会2026年度财务预算报告
2026-01-28
上一篇:
赣州仲裁委员会2025年度工作总结
下一篇:
返回列表
联系
我们
特别
申明
(请点击进入)
地点:赣州市章贡区赣江源大道31号赣州公共法律服务中心二楼
邮编:341000
电话:(0797)8088609
主办:赣州仲裁委员会 版权所有
备案号:
赣ICP备2022010346号-1
赣公网安备:23462723433
技术支持:红浩网络